📍 Java List Collection
List는 Collection 인터페이스를 확장한 자료형으로 동일한 데이터의 중복 입력이 가능하며 순차적이고 다량의 데이터를 입력할 때 주로 사용합니다. 종류는 Vector, Arraylist, Linkedlist가 있습니다.

| ArrayList | LinkedList |
| 고정된 사이즈에 값을 넣을때 index로 관리 - 무작위 접근 가능 (random access) search는 빠르지만 삽입, 삭제 시 낭비되는 메모리가 많음 |
노드 간의 연결 형태로 연결 -추가 삭제시, 주소만 연결해주면 되기에 빠르고 용이함. - sequential access search 할때 자료 탐색 시간이 많이 소요된다. |
|
![]() |
![]() |
✅ ArrayList
- index로 객체를 관리한다.
- 사이즈가 동적인 배열
- 처음 설정한 저장 용량 (capacity) 동적으로 늘릴수 있다.
- index 삭제하게 되면 하나씩 한칸씩 앞으로 이동한다.
- 객체가 추가되면 한칸씩 모두 뒤로 들어가게 된다.
- 인덱스 값 유지를 위해서 객체 전체의 위치가 이동한다. => 이동과 삭제가 어렵다.
✅ LinkedList
: 노드 간의 연결 (link)를 이용해서 리스트로 구현된 객체/
- 인덱스를 가지고 있지 않기 때문에 탐색시 순차접근만 가능 (linear time)
- 추가/삭제는 위치 정보의 수정만으로 가능하기에 성능이 좋음
> 추가 : 끝에 첨가 :O(1) / 중간에 첨가 : O(N)
- 어떠한 데이터도 가능하다. ex. char, string int
- sorted, unsorted, duplicated, all unique
😊 arraylist는 자료들이 하나의 연속적인 묶음으로 묶여 자료를 저장하지만
linkedlist는 메모리 이곳저곳에 저장되어 있는 노드들을 접근하기 때문에 시간이 더 소모됩니다.
| 작업 | 메소드 | ArrayList | LinkedList |
| add at last index | add() | 0(1) | O(1) |
| add at given index | add(index, value) | O(N) | O(1) |
| remove by index | remove(index) | O(N) | O(1) |
| remove by value | remove(value) | O(N) | O(1) |
| get by index | get(index) | O(1) | O(N) |
| search by index | indexOf(value) | O(N) | O(N) |
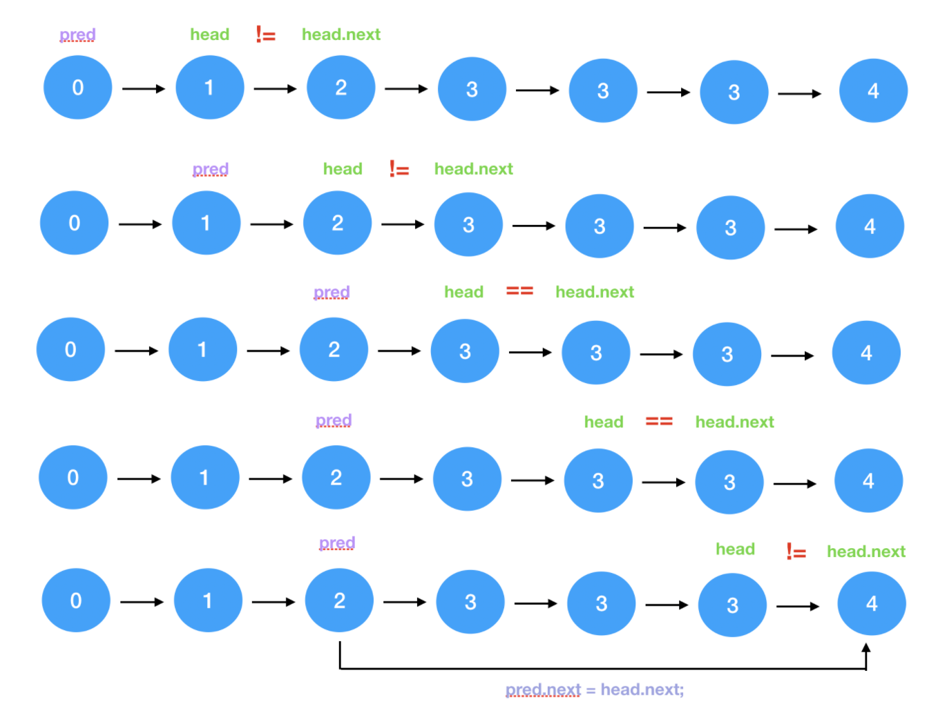
📍 유사 문제 풀이 - LinkedList :
Given the head of a sorted linked list, delete all nodes that have duplicate numbers, leaving only distinct numbers from the original list. Return the linked list sorted as well.

class Solution {
public ListNode deleteDuplicates(ListNode head) {
ListNode answer = new ListNode(0, head);
ListNode pred = answer;
while(head != null) {
if(head.next != null && head.val == head.next.val) {
while(head.next != null && head.val == head.next.val) {
head = head.next;
}
pred.next = head.next;
} else {
pred = pred.next;
}
head = head.next;
}
return answer.next;
}
}
풀이 visualization :

'🌈 Java > Back to Basic 101' 카테고리의 다른 글
| 자바 기초 정리: Call by value & Call by reference (0) | 2021.03.03 |
|---|---|
| 자바 기초 정리: @Overloading vs. @Overriding (0) | 2021.03.03 |
| 자바 기초 정리: IF vs. Switch (0) | 2021.03.03 |
| 자바 기초 정리: Class, Data Types (0) | 2021.03.03 |
| 2주차 : 자바 데이터 타입, 변수 그리고 배열 (0) | 2021.02.28 |

